NEWS & EVENT
新着 & イベント情報
2026.02.02
受験案内
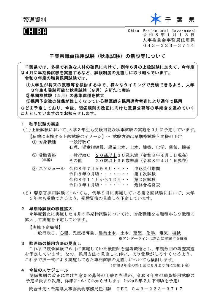
【重要!】千葉県職員採用試験(秋季試験)の新設等について
千葉県では、多様で有為な人材の確保に向けて、例年6月の上級試験に加えて、今年度 は4月に早期枠試験を実施するなど試験制度の見直しに取り組んでいます。令和8年度新たな取り組みとして、以下の職員採用試験が予定されています。
- (1)上級試験において、大学3年生も受験可能な秋季試験を9月に実施
- (2)早期枠試験の職種拡大
令和7年度から導入された早期枠試験(4月)の対象職種について「児童指導員」に加え、令和8年度からは「心理」も対象となります!
◎対象職種、受験資格、今後のスケジュールなどの詳細はこちらを御確認ください。
